If you manage risk, one vital part of your job is reporting your project’s status and results to other groups: the board, management, and external auditors. And when building reports, risk managers must pay careful attention to the relationships of the intended audiences.
In our experience, some sensible risk reports fail to get the attention they deserve because many risk managers fail to show enough detail to demonstrate real business impact or produce reports that are too difficult to dissect.
How to Build Reports for Board-Level Audiences
Compelling risk reports provide quick, actionable, and visually appealing information. Delivering data that different people on the board can easily recognise, assimilate, and approve goes a long way toward gaining confidence, preventing countless hours of re-work, and re-establishing credibility.
There are a few elements to keep in mind when building a report for senior executives.
Align the report with the project aims – using the business language your audience will understand.
Understanding your audience is the first step in creating an effective report.
- Who will make use of this report?
- What metrics are they interested in?
- What do they expect to gain from this report?
Once you know the objective of the report and how the information could be used, you can focus your time on compiling the most critical data in clear, compelling ways.
Select the Most Valuable Aspects
The most successful reports address the executive’s most important concerns. Those concerns might be about operations generally, or the executive might be trying to work through specific decision-making processes. Each report should have a clear set of operational definitions to guarantee clarity and understanding of the data.
Give Readers a Way to Get More Information if Needed.
A business overview will give a high-level perspective, but you must be able to understand the details too. Effective reporting delivers those methods to find more data as needed.
Top Reasons Why Relationships Matter When Building Risk Reports.
Here are three reasons our risk pros say it’s critical to keep relationships in mind when building risk reports.
One-size-fits-all reporting fits no one.
Each audience member will have a different requirement – So if you want to keep everyone in support of your project, you will need a way to provide reports tailored to what each person cares about without overloading users with too much information.
For example, your executive team probably doesn’t need a requirement-by-requirement report on how you’re staying compliant. Most likely, they’ll only be more concerned with an aggregate number or a yes/no answer. But stakeholders in different departments within your organization will be focused on the issue they’re responsible for maintaining, which means they’ll want a separate report.
Less involvement leads to less relevancy.
How do you know what each person or department wants to see? Ask them. You need to be open to hearing about what others want to see and help them identify what will be most valuable to them. Then you can tailor responses for each stakeholder.
It’s important to remember that building reports are a trial-and-error process. If your reports aren’t valuable to your audience, these key stakeholders will not use them, which means they’ll be less involved in risk. And successful teams need to understand and act on risk.
Once you start these reporting relationships, you must maintain an open and ongoing dialogue about risk. Ask if the reports are helpful and be open to amending them to keep them relevant.
Taking the easy way out only makes it harder.
You may wonder, “Why go to all this trouble?” It’s tempting to throw in all the information that you have and let your stakeholders sort it out. But be careful with this approach. Providing too much information will overload your readers and dilute your message.
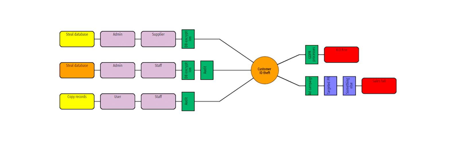
Create More Powerful Reporting with RiskTree
RiskTree enables you to view, understand, and act on your risks.
With a view of risk that is framed around your business priorities, and your business risks you will have the context-specific insight needed to communicate with key stakeholders to make faster and smarter critical decisions to protect your organisation, systems, and data while earning the trust of your customers, partners, and employees.
As well as identifying risks, you will be able to assess them through a set of criteria and capture evidence to support the decisions made. RiskTree helps you to prioritise your risks and apply countermeasures – clearly showing their effect on residual risk. Actionable and fully customisable reports can be generated on risks to one or more systems. This level of knowledge lets you report on risk in a business context with the facts at your disposal, assisting you in demonstrating where controls are needed to provide the most effective risk mitigation.


